

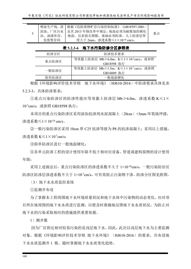
電話:13522379228
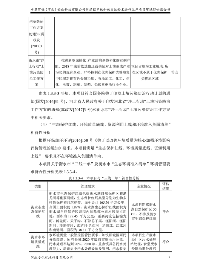
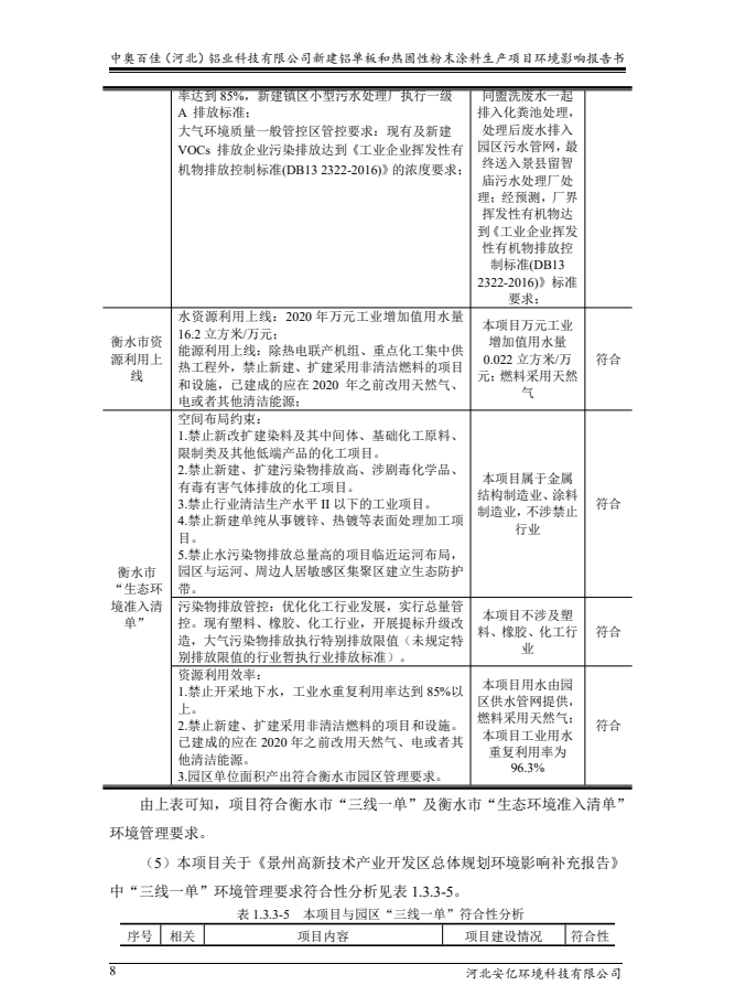
手機:13522379228
地址:北京市大興區生物醫藥基地天榮大街一號
郵箱:419402862@qq.com
中奧百佳(河北)鋁業科技有限公司《新建鋁單板和熱固性粉末涂料項目》**次公示
一、項目基本情況介紹
建設項目名稱:中奧百佳(河北)鋁業科技有限公司新建鋁單板和熱固性粉末涂料項目
建設地點:河北省衡水市景州產業開發區衡德工業園
建設內容:本項目計劃占地100畝,建筑面積30000㎡。項目需要購置數控剪板機、數控折彎機、數控轉塔沖、數控雕刻機、激光切割機、數控等離子切割機、鋁板矯平機、模具壓型機、滾圓機、氬弧焊機、鏈條式載具、鍋爐、自動噴槍、手持靜電噴槍,調漆室,噴倉、烘干室、高速混合機、雙螺桿擠出機、壓片機、ACM磨、邦定機、冷水機組、除塵機等設備,計劃產能為年產鋁單板1000萬平方米和熱固性粉末涂料10000噸。本項目分兩期建設,一期計劃投資56000萬元,計劃建設產能為年產鋁單板500萬平方米和熱固性粉末涂料5000噸;二期計劃投資50000萬元,計劃建設產能為年產鋁單板500萬平方米和熱固性粉末涂料5000噸。
二、建設單位及其聯系方式
建設單位:中奧百佳(河北)鋁業科技有限公司
聯系方式:電話:18831858500(曲經理)
郵箱:686971860@qq.com
三、環境影響報告書編制單位:河北安億環境科技有限公司
四、公眾意見表
公眾意見表的內容和格式見附件1。
五、提交公眾意見表的方式和途徑
公眾意見表填寫完成后可發送至郵箱686971860@qq.com 或將紙質版快遞至中奧百佳公司曲經理處。
意見提交時,應當提供有效的聯系方式,鼓勵采用實名方式提交意見并提供常住地址。
附件1
建設項目環境影響評價公眾意見表
填表日期 2020 年 12 月 20 日
項目名稱 | 中奧百佳(河北)鋁業科技有限公司新建鋁單板和熱固性粉末涂料項目 | |
一、本頁為公眾意見 | ||
與本項目環境影響和環境保護措施有關的建議和意見(注:根據《環境影響評價公眾參與辦法》規定,涉及征地拆遷、財產、就業等與項目環評無關的意見或者訴求不屬于項目環評公參內容) |
(填寫該項內容時請勿涉及***秘密、商業秘密、個人隱私等內容,若本頁不夠可另附頁) | |
二、本頁為公眾信息 | ||
(一)公眾為公民的請填寫以下信息 | ||
姓 名 | ||
身份證號 | ||
有效聯系方式 (電話號碼或郵箱) | ||
經常居住地址 | xx省xx市xx縣(區、市)xx鄉(鎮、街道)xx村(居委會)xx村民組(小區) | |
是否同意公開個人信息 (填同意或不同意) |
(若不填則默認為不同意公開) | |
(二)公眾為法人或其他組織的請填寫以下信息 | ||
單位名稱 | ||
工商注冊號或統一社會信用代碼 | ||
有效聯系方式 (電話號碼或郵箱) | ||
地 址 | xx省xx市xx縣(區、市)xx鄉(鎮、街道)xx路xx號 | |
注:法人或其他組織信息原則上可以公開,若涉及不能公開的信息請在此欄中注明法律依據和不能公開的具體信息。 | ||
《中奧百佳(河北)鋁業科技有限公司新建鋁單板和熱固性粉末涂料項目》征求意見稿公示
項目名稱:新建鋁單板和熱固性粉末涂料項目;
建設地點:河北省衡水市景州產業開發區;
建設性質:新建;
聯系人:曲經理
電話:18831858500 郵箱:686971860@qq.com
1. 征求意見稿全文鏈接:http://m.hualinbj.com.cn/。查閱紙質報告書請聯系曲經理查閱。
2.征求意見的公眾范圍:以廠址中心為中心,邊長為5km的矩形范圍。
3.公眾意見表的網絡鏈接:http://m.hualinbj.com.cn/。
4、公眾意見表填寫完成后,請于公示之日起十個工作日內,通過電子郵件或郵寄信函的方式反饋給建設單位。




































































































































































































































